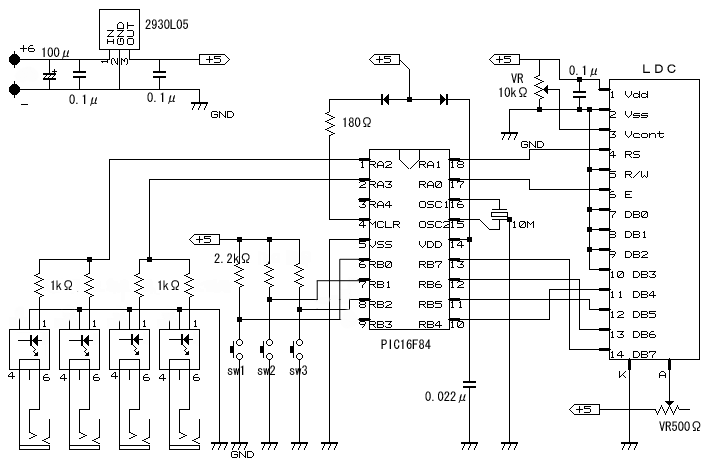
回路図


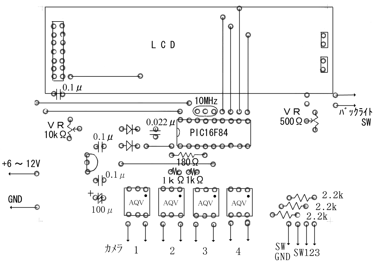
配線図(部品面から見たところ)                           部品配置図




画像をコピーして、配線図は400dpi/inch、部品配置図は300dpi/inchで印刷すると実際の大きさになります。